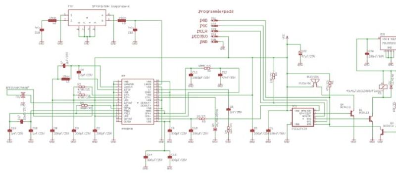
Schaltungsentwicklung

Die Bischoff Elektronik GmbH entwickelt analoge und digitale elektronische Schaltungen nach Kundenspezifikationen. Unabhängig davon, ob Sie bereits konkrete Vorstellungen oder nur eine Vision haben, erarbeiten wir für Sie maßgeschneiderte und kostenoptimierte Lösungen.